{{ 'fb_in_app_browser_popup.desc' | translate }} {{ 'fb_in_app_browser_popup.copy_link' | translate }}

{{ 'in_app_browser_popup.desc' | translate }}

KAZMI KZM 輕柔舒眠自動充氣枕

KAZMI KZM 輕柔舒眠自動充氣枕

同時擁有❶雙層氣嘴❷高密度回彈海綿❸符合人體工學
❹高級TPU無毒塗層❺自動充氣❻收納體積小
就是這顆KAZMI 輕柔舒眠自動充氣枕
親膚又好彈,大大提升戶外舒適睡眠的品質
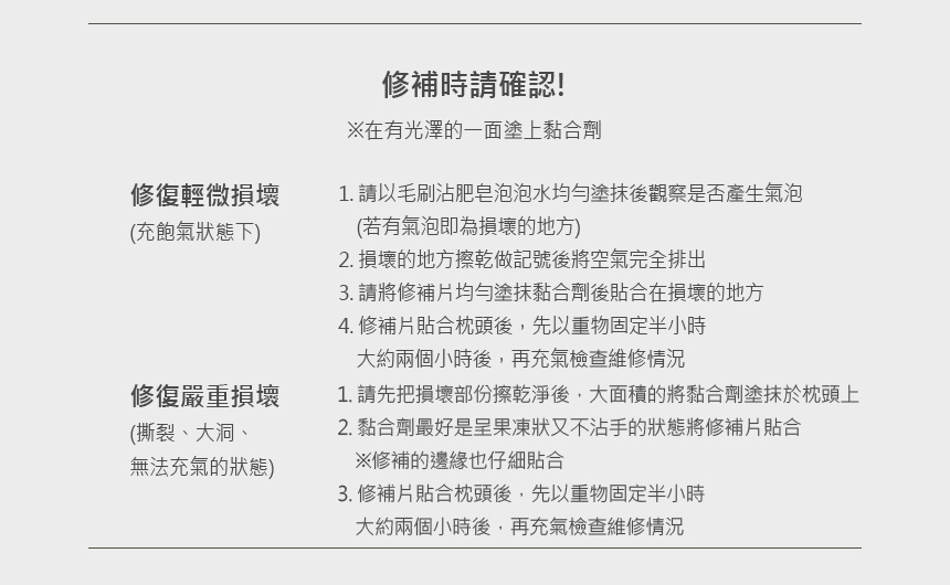
還有貼心附上修補包!! 在損壞時可進行簡單的修補💛


NT$890
{{shoplineProductReview.avg_score}} {{'product.product_review.stars' | translate}} | {{shoplineProductReview.total}} {{'product.product_review.reviews' | translate}}
{{amazonProductReview.avg_rating}} {{'product.product_review.stars' | translate}} | {{amazonProductReview.total_comment_count}} {{'product.product_review.reviews' | translate}}
{{ title.name_translations | translateModel }} : {{variationName[$index] | translateModel}}
Quantity
The maximum quantity per submit is 99999
This quantity is invalid, please enter a valid quantity.
Sold Out

Not enough stock.
Your item was not added to your cart.

Not enough stock.
Please adjust your quantity.

{{'products.quick_cart.out_of_number_hint'| translate}}

{{'product.preorder_limit.hint'| translate}}

Limit {{ product.max_order_quantity }} per order.

Only {{ quantityOfStock }} item(s) left.

Please message the shop owner for order details.
Description
Shipping & Payment
Customer Reviews
Description

同時擁有❶雙層氣嘴❷高密度回彈海綿❸符合人體工學

❹高級TPU無毒塗層❺自動充氣❻收納體積小

就是這顆KAZMI 輕柔舒眠自動充氣枕

親膚又好彈,大大提升戶外舒適睡眠的品質

還有貼心附上修補包!! 在損壞時可進行簡單的修補💛


✔提供舒適的睡眠輕柔舒眠自動充氣枕

✔雙層氣嘴 、高密度回彈海綿、TPU塗層、收納體積小

✔符合人體工學設計與頸部頭部曲線自然貼合、提升舒適的睡眠

✔採用雙層氣嘴、簡單充氣和洩氣

✔自動充氣 ,可快速注入空氣,使用方便

✔柔軟親膚透氣材質,搭配帥氣不易髒顏色

✔使用高耐磨性的TPU塗層、適合長時間使用

✔專屬收納袋、攜帶更便利


【商品規格】

品名:KZM輕柔舒眠自動充氣枕

型號:K24T3M03 (黑色)/ K24T3M03KH (軍綠色)

顏色:黑色 / 軍綠色

材質:表布:3D彈性布料 / TPU / 底部:75DPolyester+防滑點

TPU塗層 / TUP氣嘴:dual layer valve

尺寸:展開:34 x 52 x 7.5cm / 收納時:12 x 12 x 35cm

重量:500g


【其他注意事項】

1. 請避免長時間讓產品曝曬於陽光下或高溫、潮濕的地方。

2. 易燃材質,請勿與電毯、電暖爐等電器產品一起使用。

3. 請勿將枕頭當玩具墊,在上面跑、跳、站立、玩樂。

4. 請盡量讓產品在平穩的地面上使用。

5. 請避免尖銳物品與枕頭接觸。

6. 請保持地面清潔,以免被碎石等尖銳物品,造成布料損壞。

7. 請勿充氣太飽滿(70%~80%飽滿度為佳)。

8. 請防止異物或液體等注入氣嘴裡。

9. 產品並非救生器材或浮板,嚴禁使用於水活動,避免造成危險。

10. 使用後請清潔乾淨後收納即可。


【注意事項】 

1.產品因拍攝及個人電腦顯示器色溫關係,顏色可能略有差異,實際以廠商出貨為主。

2.鑑賞期非試用期,為了保障每位客人購買到真正全新的商品的權益,不接受「要使用過才知道好不好用」或類似的理由要求已使用過之商品的退貨。

若有試用需求,歡迎至好勢露營實體展示店面試用

3.木製、鐵製或塑膠其他製品都有天然紋路或些微製程痕跡,如有完美主義者,請於購買前謹慎考慮後,再下單購買。

4.所有商品於出貨前皆會進行檢查,收到商品時,請錄影拆箱,商品請第一時間在家測試沒問題再帶到營區使用,一旦帶到營區使用即不接受退換貨。

5.與衛生有關之產品,例如睡袋、枕頭類、充氣床、接觸人體皮膚之產品,一旦打開過即無法退換貨(因無法證明沒有使用過)


【保留出貨權條款】

本網站保留出貨與否之權利. 為保障彼此之權益,賣家在收到您的訂單後仍保有決定是否接受訂單及出貨與否之權利。 如因商品缺貨、停產、瑕疵、資料不正確或系統問題等 ...


🚩追蹤粉絲專頁,好康消息不漏接

不定期推出驚喜優惠活動、折扣券!

 FB粉絲團搜尋『好勢露營 Ho-sè Camping』

Shipping & Payment

Delivery Options

  • 新竹物流 - 常溫
  • 7-11 Pickup only (C2C)
  • 7-11 Pickup and pay in store (C2C)
  • Family Mart Pickup only (C2C)
  • Family Mart Pickup and pay in store (C2C)
  • 門市自取
  • 國際快遞(送貨需要3-7日)

Payment Options

  • Credit Card
  • Credit Card Installment
  • Apple Pay
  • Bank Transfer
  • Pay on 7-11 Store Pickup (C2C)
  • Pay on Family Mart Store Pickup (C2C)
Customer Reviews
{{'product.product_review.no_review' | translate}}

Related Products